Официальное опубликование правовых актов
ОФИЦИАЛЬНОЕ ОПУБЛИКОВАНИЕ
Постановление Правительства Кировской области от 15.11.2021 № 617-П
"Об утверждении Порядка установления, изменения и ежегодной индексации максимального размера платы за наем жилых помещений по договорам найма жилых помещений жилищного фонда социального использования в Кировской области"
Номер опубликования: 4300202111170003
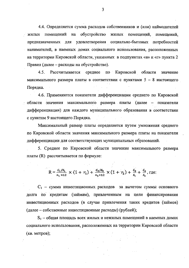
Дата опубликования: 17.11.2021
Страница №4 из 11:
Увеличить