Официальное опубликование правовых актов
ОФИЦИАЛЬНОЕ ОПУБЛИКОВАНИЕ
Постановление Коллегии Администрации Кемеровской области от 27.10.2016 № 425
"О внесении изменений в постановление Коллегии Администрации Кемеровской области от 25.10.2013 №467 "Об утверждении государственной программы Кемеровской области "Содействие занятости населения Кузбасса" на 2014-2018 годы"
Номер опубликования: 4200201611010002
Дата опубликования: 01.11.2016
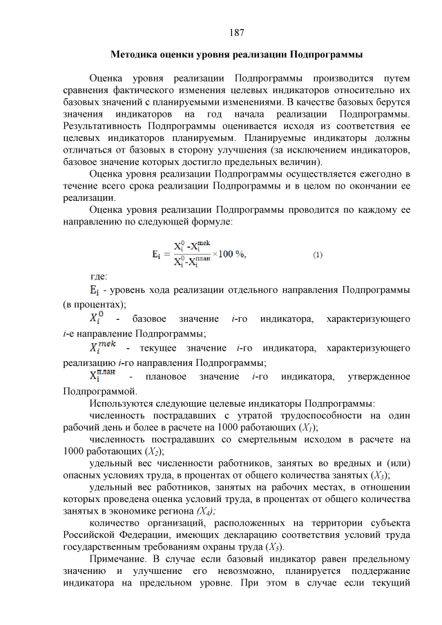
Страница №187 из 263:
Увеличить