Официальное опубликование правовых актов
ОФИЦИАЛЬНОЕ ОПУБЛИКОВАНИЕ
Постановление Коллегии Администрации Кемеровской области от 25.03.2016 № 94
"О внесении изменений в постановление Коллегии Администрации Кемеровской области от 25.10.2013 №467 "Об утверждении государственной программы Кемеровской области "Содействие занятости населения Кузбасса" на 2014-2018 годы"
Номер опубликования: 4200201603300001
Дата опубликования: 30.03.2016
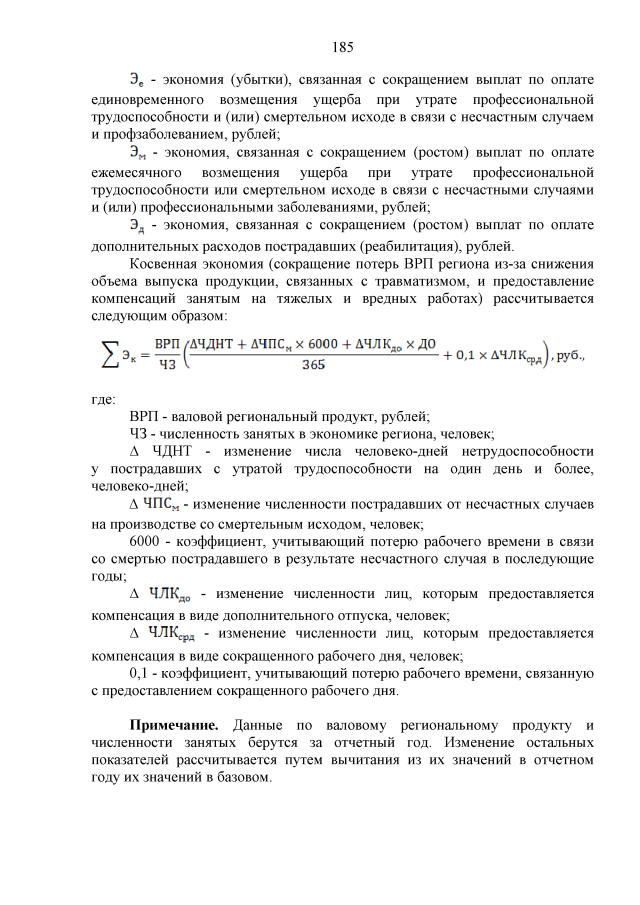
Страница №185 из 253:
Увеличить