Официальное опубликование правовых актов
ОФИЦИАЛЬНОЕ ОПУБЛИКОВАНИЕ
Постановление Коллегии Администрации Кемеровской области от 28.12.2015 № 446
"О внесении изменений в постановление Коллегии Администрации Кемеровской области от 25.10.2013 №467 "Об утверждении государственной программы Кемеровской области "Содействие занятости населения Кузбасса" на 2014-2018 годы"
Номер опубликования: 4200201601040003
Дата опубликования: 04.01.2016
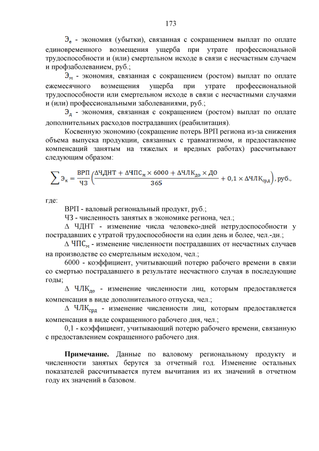
Страница №173 из 215:
Увеличить