Официальное опубликование правовых актов
ОФИЦИАЛЬНОЕ ОПУБЛИКОВАНИЕ
Постановление Правительства Иркутской области от 27.02.2026 № 183-пп
"О внесении изменений в отдельные постановления Правительства Иркутской области"
Номер опубликования: 3800202603030005
Дата опубликования: 03.03.2026
Страница №3 из 15:
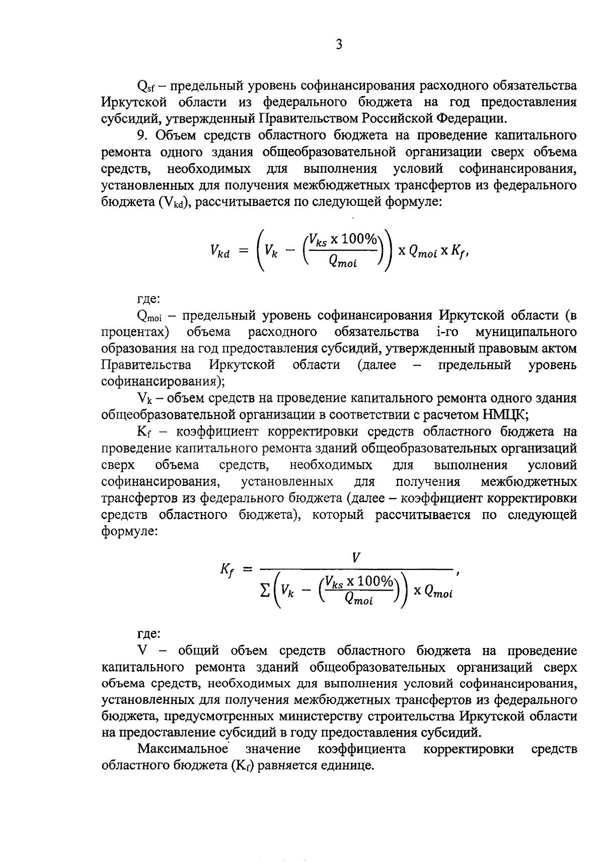
Увеличить