Официальное опубликование правовых актов
ОФИЦИАЛЬНОЕ ОПУБЛИКОВАНИЕ
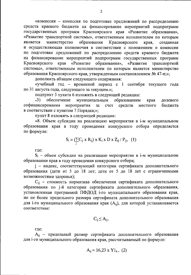
Постановление Правительства Красноярского края от 19.05.2023 № 427-п
"О внесении изменений в постановление Правительства Красноярского края от 16.08.2022 № 707-п "Об утверждении Порядка предоставления и распределения субсидий бюджетам муниципальных образований на увеличение охвата детей, обучающихся по дополнительным общеразвивающим программам"
Номер опубликования: 2400202305250007
Дата опубликования: 25.05.2023
Страница №2 из 12:
Увеличить