Официальное опубликование правовых актов
ОФИЦИАЛЬНОЕ ОПУБЛИКОВАНИЕ
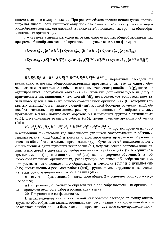
Постановление Правительства Республики Тыва от 09.03.2017 № 91 "Об утверждении нормативов финансирования реализации основных общеобразовательных программ дошкольного, начального общего, основного общего, среднего общего образования, обеспечения дополнительного образования детей в общеобразовательных организациях, обеспечения государственных гарантий реализации прав на получение общедоступного и бесплатного дошкольного образования в дошкольных образовательных организациях с предоставлением субвенций муниципальным образованиям Республики Тыва"
Номер опубликования: 1700201703100004
Дата опубликования: 10.03.2017
Страница №10 из 32:
Увеличить