Официальное опубликование правовых актов
ОФИЦИАЛЬНОЕ ОПУБЛИКОВАНИЕ
Постановление Правительства Республики Бурятия от 12.12.2025 № 755
"О внесении изменений в постановление Правительства Республики Бурятия от 05.04.2023 № 179 "Об утверждении порядков предоставления субсидий из республиканского бюджета на поддержку отрасли растениеводства и о внесении изменений в постановление Правительства Республики Бурятия от 05.04.2013 № 178 "Об утверждении порядков предоставления субсидий из республиканского бюджета на поддержку агропромышленного комплекса Республики Бурятия"
Номер опубликования: 0300202512160008
Дата опубликования: 16.12.2025
Страница №7 из 29:
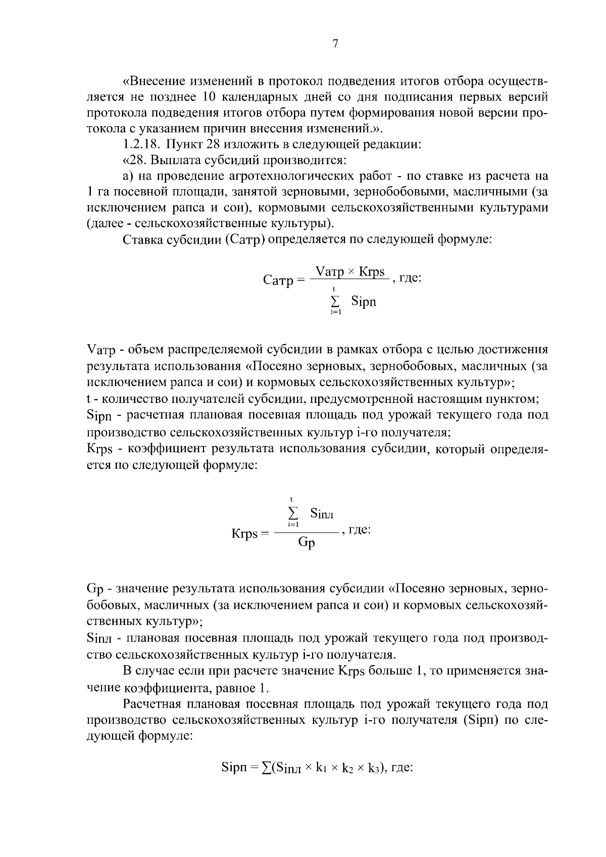
Увеличить