Официальное опубликование правовых актов
ОФИЦИАЛЬНОЕ ОПУБЛИКОВАНИЕ
Постановление Правительства Республики Башкортостан от 20.10.2025 № 510
"О внесении изменений в некоторые решения Правительства Республики Башкортостан"
Номер опубликования: 0200202510280004
Дата опубликования: 28.10.2025
Страница №4 из 5:
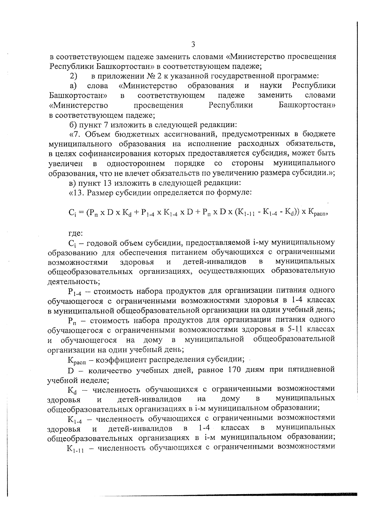
Увеличить