Официальное опубликование правовых актов
ОФИЦИАЛЬНОЕ ОПУБЛИКОВАНИЕ
Приказ Министерства транспорта Российской Федерации от 20.08.2025 № 249
"Об утверждении Методики определения оцененного в рублях размера максимального вреда, который может быть причинен жизни, здоровью физических лиц, окружающей среде, имуществу физических и юридических лиц при аварии судоходного гидротехнического сооружения"
(Зарегистрирован 31.03.2026 № 85819)
Номер опубликования: 0001202604010018
Дата опубликования: 01.04.2026
Страница №18 из 48:
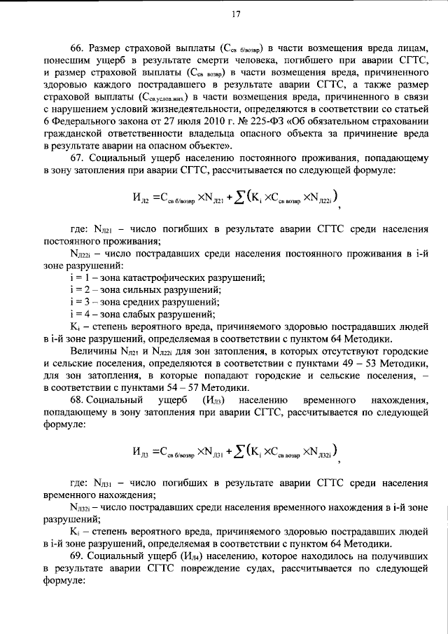
Увеличить